開發區消防救援支隊關于主動申報消防安全重點單位及火災高危單位的通告
點擊量:發布時間:2023-02-21 10:54
為進一步加強消防安全重點單位及火災高危單位管理,有效預防和減少火災事故發生,依據《中華人民共和國消防法》《機關、團體、企業、事業單位消防安全管理規定》《北京市消防安全重點單位界定標準》《北京市火災高危單位消防安全管理規定》等法律規定,現啟動2023年度消防安全重點單位及火災高危單位調整界定工作,請各單位參考界定標準認真自評申報,并按照現行消防法律法規要求,進一步強化消防安全主體責任。有關事項通告如下:
01、申報時間
即日起至2023年3月10日
02、申報途徑
開發區消防救援支隊(地址:北京經濟技術開發區興盛街10號),聯系電話:010-67515117.可事先聯系溝通,通過郵寄、傳真、電子郵箱等多種形式遞交申報材料。
03、申報內容
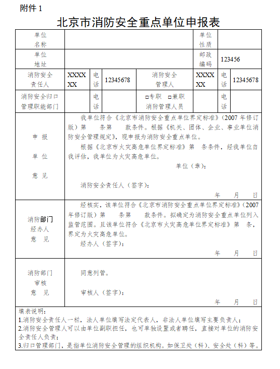
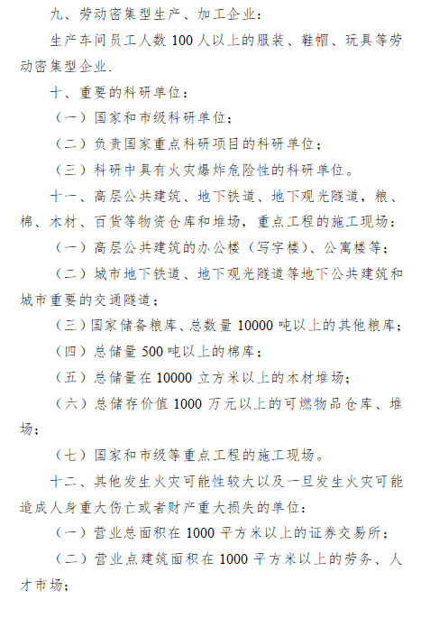
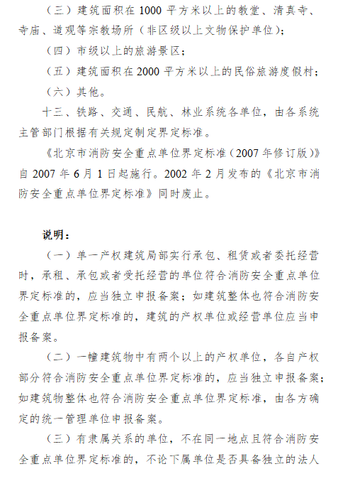
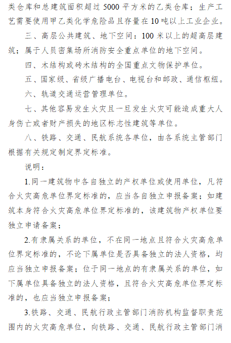
參考《北京市消防安全重點單位界定標準》(附件1)進行自評,符合界定標準的填寫《北京市消防安全重點單位申報表》(附件2)。其中,符合火災高危單位界定標準(附件3)的,按照消防安全重點單位備案要求同步申報。請于申報時間內將《北京市消防安全重點單位申報表》及單位身份證明材料復印件(單位蓋章、消防安全責任人簽字)報開發區消防救援支隊。
04、申報要求
凡是符合消防安全重點單位界定標準的機關、團體、企業、事業單位,以及符合企業登記標準且經營規模符合消防安全重點單位界定標準的個體工商戶,均應主動申報。如單位符合界定標準未申報,發生嚴重后果的,將依法追究單位法律責任。










