成功案例
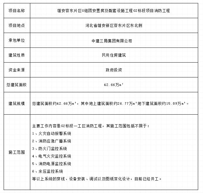
雄安容東片區G組團安置房及配套設施工程G2標段項目消防工程
點擊量:發布時間:2021-03-22 11:44
雄安容東片區G組團安置房及配套設施工程G2標段項目位于河北省雄安新區容東片區東北側,總建筑面積約42.66萬m²,其中地上建筑面積約26.77萬m²地下建筑面積約15.89萬m²。

該項目為雄安新區進入實質性建設階段后率先啟動的民生類房建項目。項目將肩負探索雄安新區建設經驗、創新開發模式的重要使命,發揮先行先試的示范作用,建成后可大幅度提升新區民用建筑的先進性、舒適性,對推動新區“一主、五輔、多節點”空間布局的實現具有重要意義。我公司針對該項目消防施工本著精益求精的認證態度,高標準、嚴要求執行項目施工方案。





